鸭奈飞
导航切换
鸭奈飞
鸭奈飞概况
鸭奈飞简介
现任领导
函授站点
招生信息
招生动态
招生计划
招生简章
教学工作
教学信息
培养方案
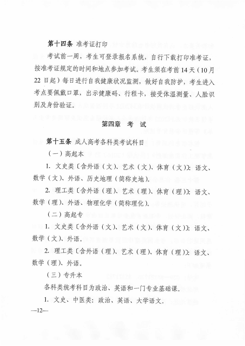
考务信息
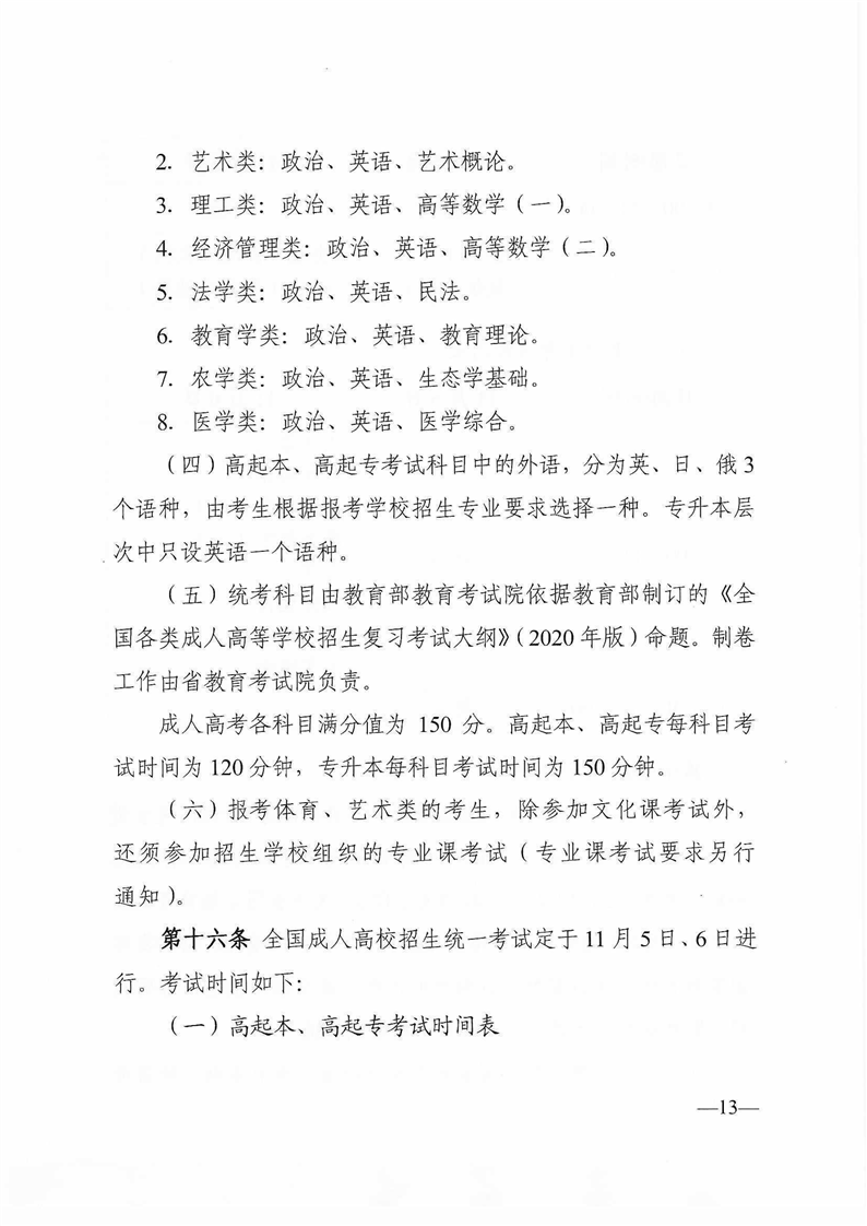
学籍工作
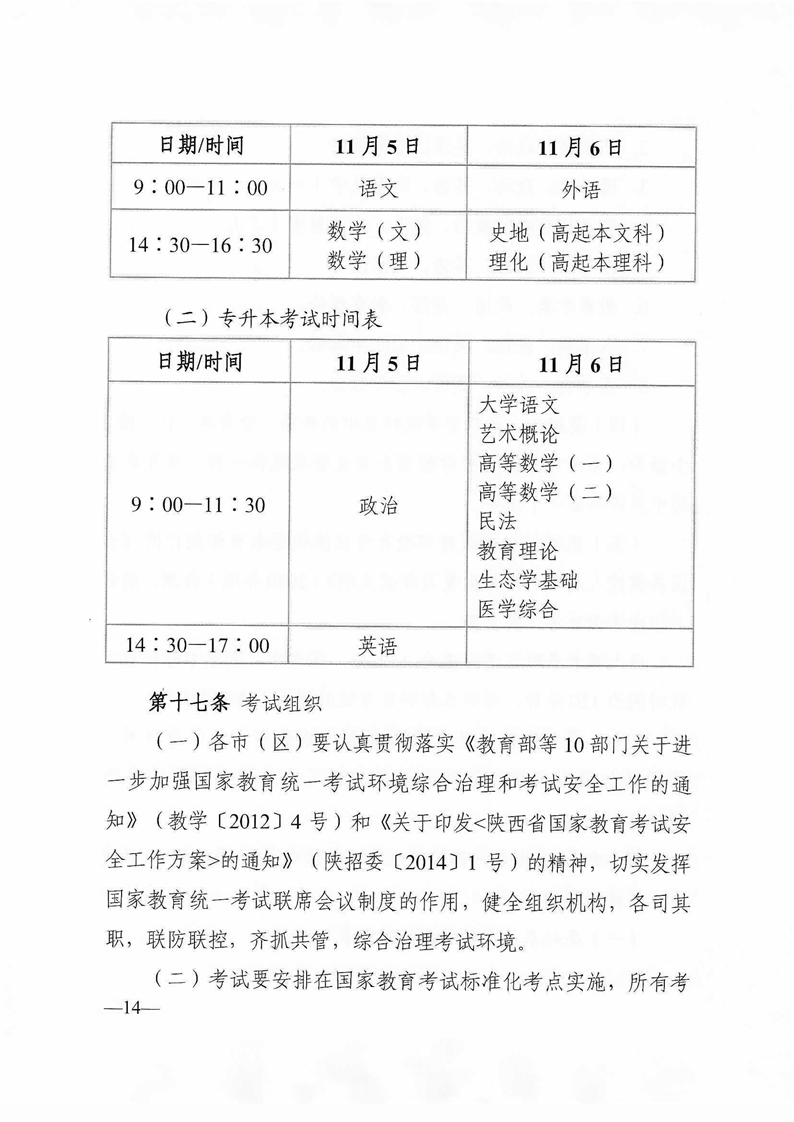
规章
制度
同等学力申硕
干部培训
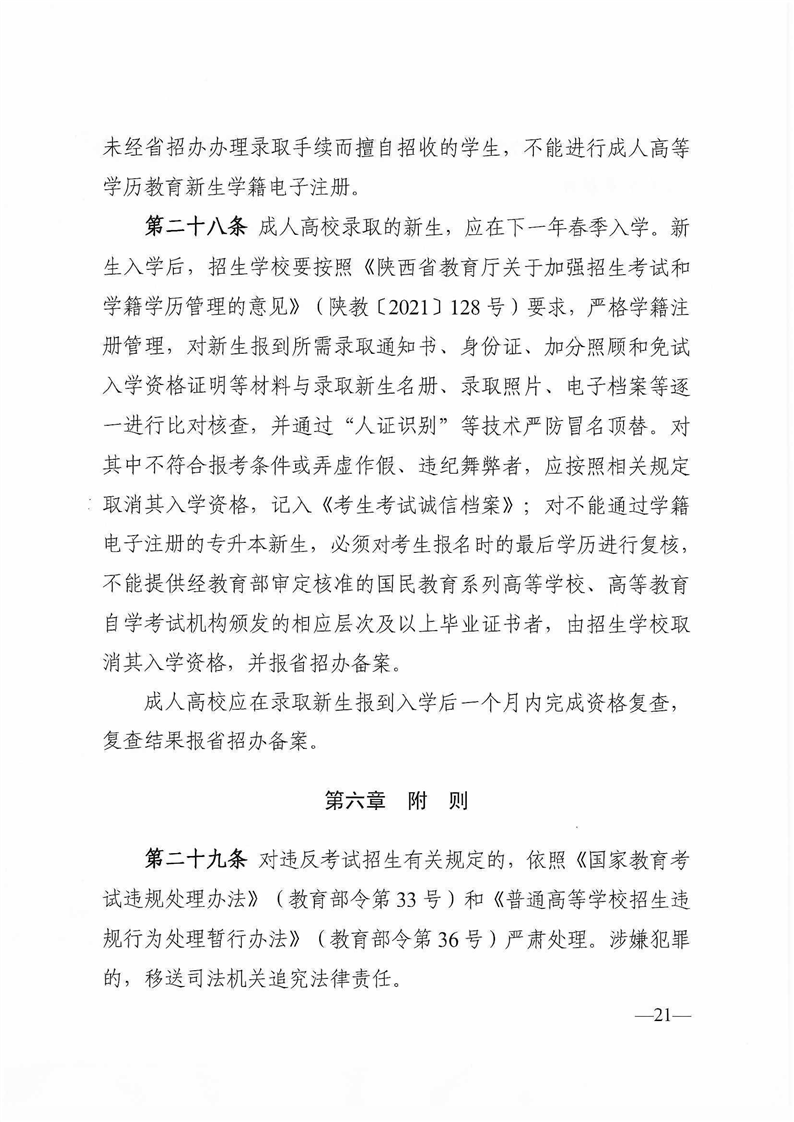
鸭奈飞公告
学院新闻
资料下载
联系我们
招生信息
PROGRAM NAME
招生动态
招生计划
招生简章
热点新闻
2023-04-14
2023年鸭奈飞 招生简章
2021-03-30
2021年鸭奈飞 招生简章
2024-04-23
2024年鸭奈飞 招生简章
2022-04-22
2022年鸭奈飞 招生简章
鸭奈飞
招生信息
招生简章
正文
点击显示栏目
招生动态
招生计划
招生简章
招生简章
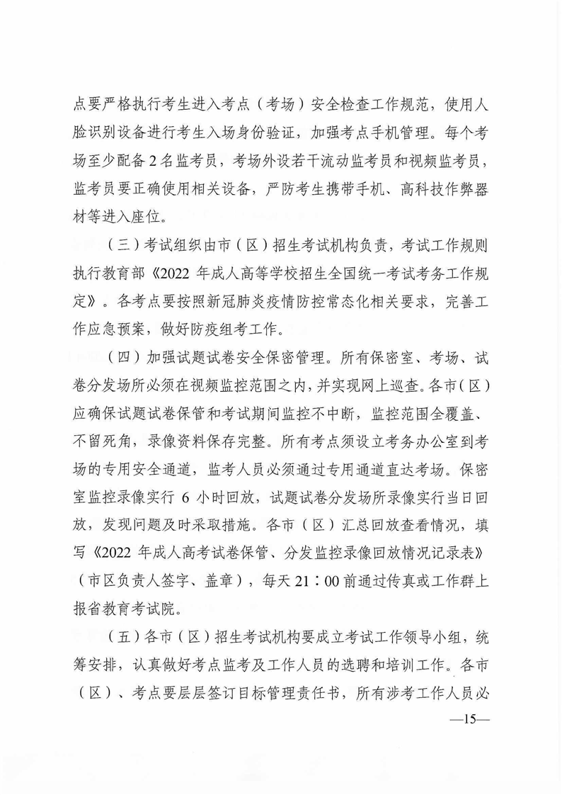
陕西省教育考试院陕西省招生委员会办公室关于印发《2022年陕西省成人高校招生工作实施办法》的通知
来源:鸭奈飞
发布者:鸭奈飞 01
浏览量:
上一篇:
2022年陕西省成人高考考生告知书
下一篇:
2022年鸭奈飞 招生简章