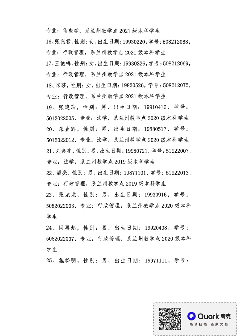
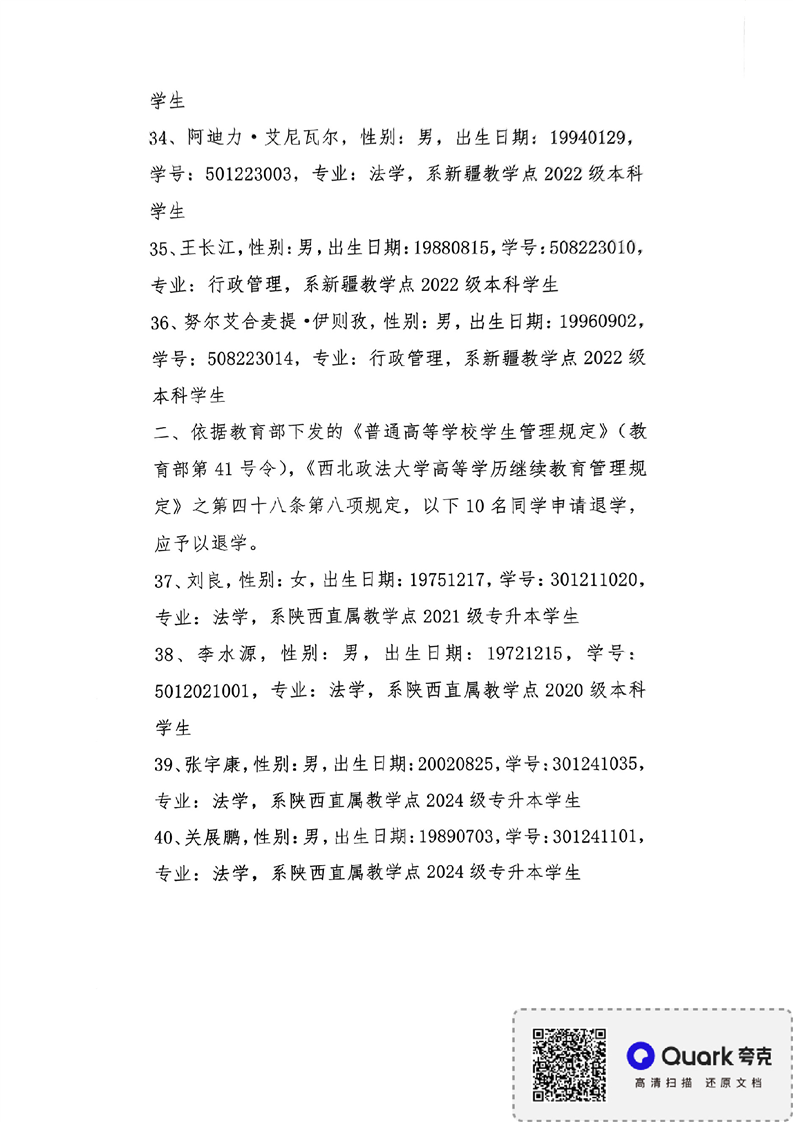
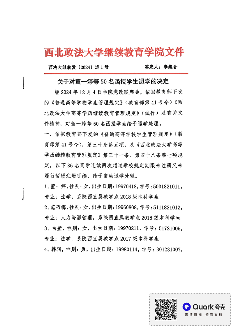
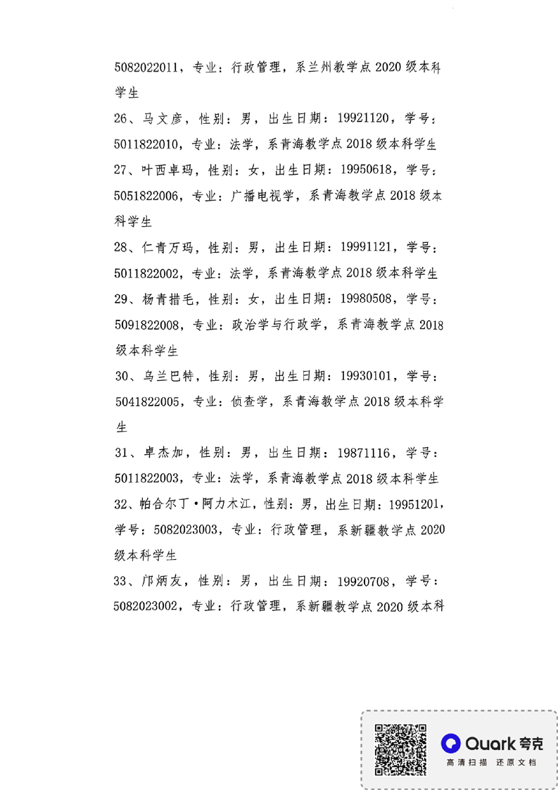
PROGRAM NAME
2023-04-14
2021-03-30
2024-04-23
2022-04-22
上一篇:2025年鸭奈飞 自考实践性环节考核及论文(设计)答辩工作实施方案
下一篇:陕西省高等教育自学考试2024年秋季论文答辩成绩